Официальное опубликование правовых актов
ОФИЦИАЛЬНОЕ ОПУБЛИКОВАНИЕ
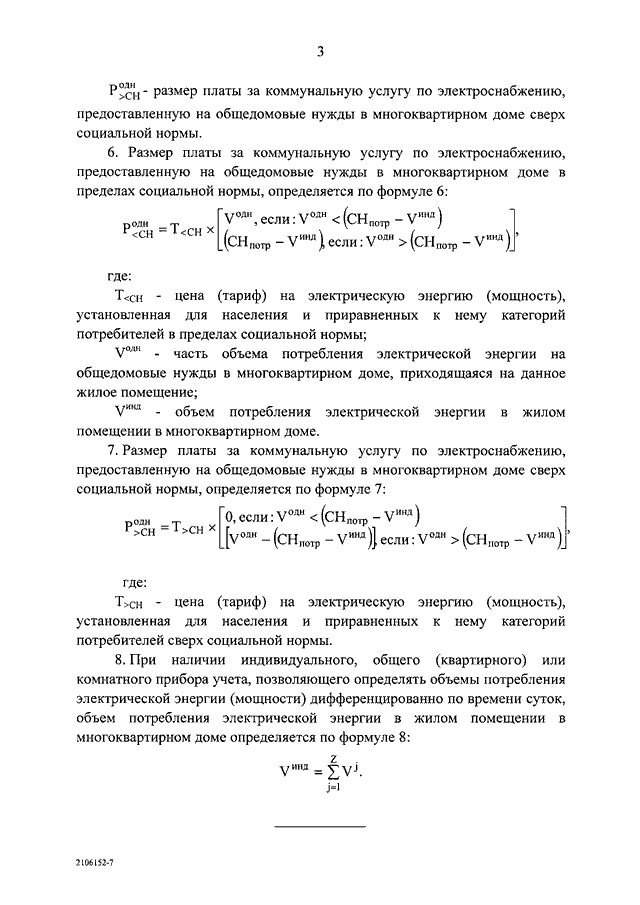
Постановление Правительства Российской Федерации от 22.07.2013 № 614
"О порядке установления и применения социальной нормы потребления электрической энергии (мощности) и о внесении изменений в некоторые акты Правительства Российской Федерации по вопросам установления и применения социальной нормы потребления электрической энергии (мощности)"
Номер опубликования: 0001201307290017
Дата опубликования: 29.07.2013
Страница №46 из 65:
Увеличить