Официальное опубликование правовых актов
ОФИЦИАЛЬНОЕ ОПУБЛИКОВАНИЕ
Постановление Правительства Российской Федерации от 26.09.2013 № 844
"О внесении изменений в постановление Правительства Российской Федерации от 15 декабря 2012 г. № 1307"
Номер опубликования: 0001201309270004
Дата опубликования: 27.09.2013
Страница №4 из 6:
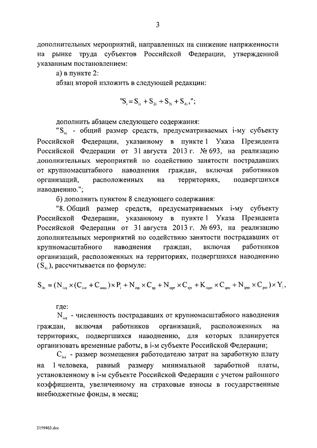
Увеличить