Официальное опубликование правовых актов
ОФИЦИАЛЬНОЕ ОПУБЛИКОВАНИЕ
Приказ Федеральной налоговой службы от 30.09.2015 № ММВ-7-15/427
"Об утверждении форм и порядка заполнения реестров, предусмотренных пунктом 15 статьи 165 Налогового кодекса Российской Федерации, а также форматов и порядка представления реестров в электронной форме"
(Зарегистрирован 03.11.2015 № 39598)
Номер опубликования: 0001201511060021
Дата опубликования: 06.11.2015
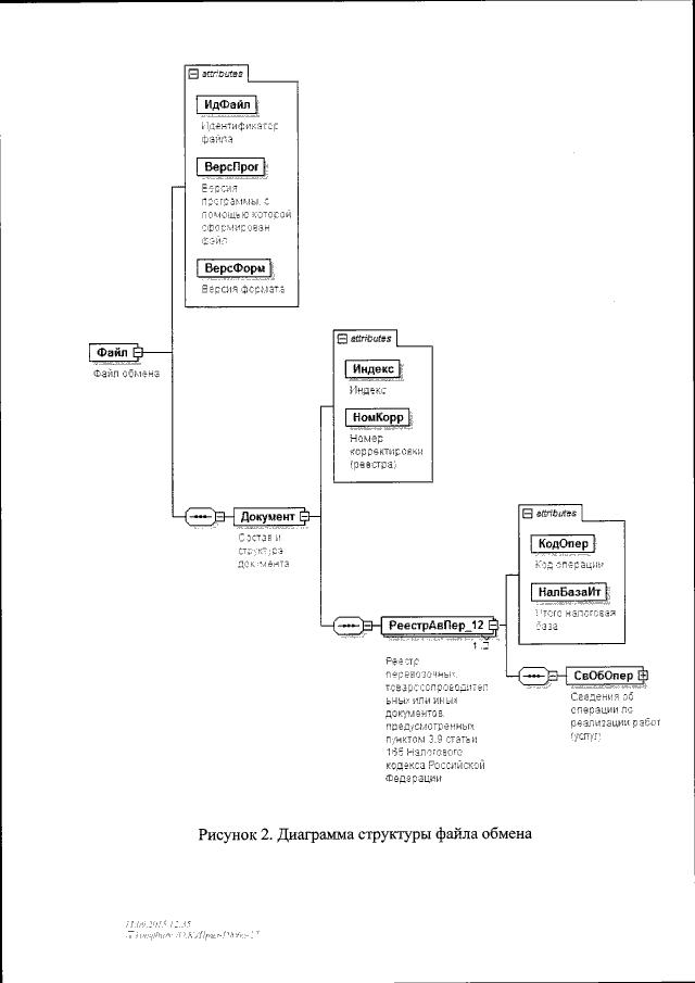
Страница №310 из 360:
Увеличить