Официальное опубликование правовых актов
ОФИЦИАЛЬНОЕ ОПУБЛИКОВАНИЕ
Приказ Федеральной налоговой службы от 28.01.2016 № ММВ-7-14/41@
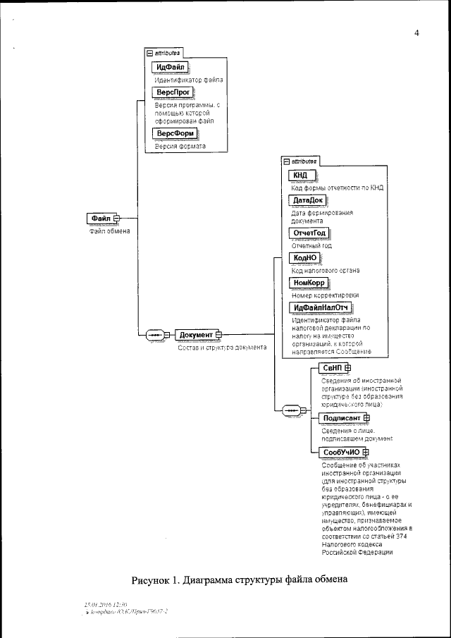
"Об утверждении формы и формата представления в электронной форме сообщения об участниках иностранной организации (для иностранной структуры без образования юридического лица — о ее учредителях, бенефициарах и управляющих), имеющей имущество, признаваемое объектом налогообложения в соответствии со статьей 374 Налогового кодекса Российской Федерации, а также порядка заполнения формы сообщения и порядка ее представления в электронной форме"
(Зарегистрирован 01.03.2016 № 41266)
Номер опубликования: 0001201603040002
Дата опубликования: 04.03.2016
Страница №16 из 59:
Увеличить