Официальное опубликование правовых актов
ОФИЦИАЛЬНОЕ ОПУБЛИКОВАНИЕ
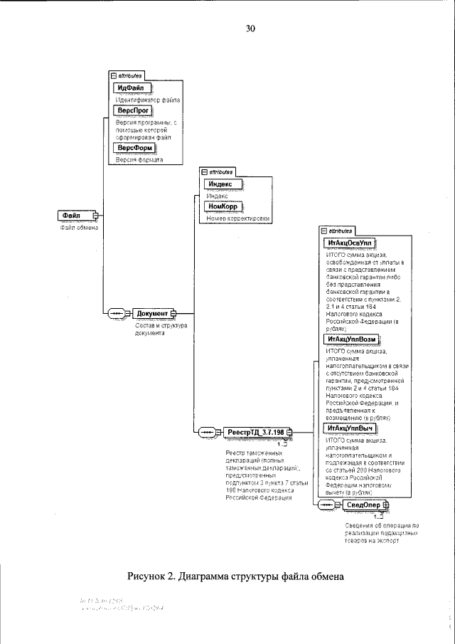
Приказ Федеральной налоговой службы от 27.12.2016 № ММВ-7-15/720@
"Об утверждении форм и порядка заполнения реестров, предусмотренных пунктом 10 статьи 198 Налогового кодекса Российской Федерации, а также форматов и порядка представления реестров в электронной форме"
(Зарегистрирован 26.01.2017 № 45419)
Номер опубликования: 0001201701270039
Дата опубликования: 27.01.2017
Страница №32 из 63:
Увеличить