Официальное опубликование правовых актов
ОФИЦИАЛЬНОЕ ОПУБЛИКОВАНИЕ
Приказ Федеральной налоговой службы от 14.11.2017 № ММВ-7-21/897@
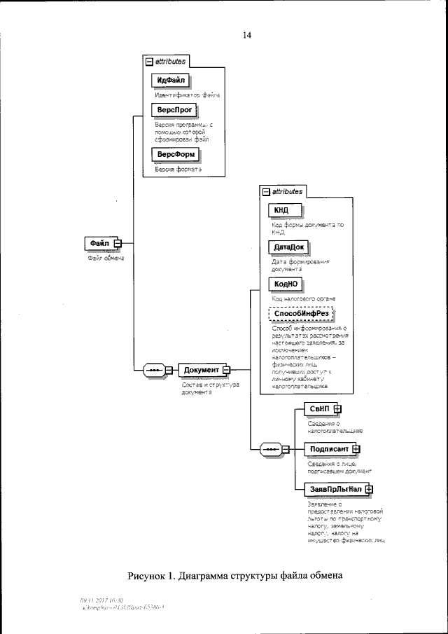
"Об утверждении формы заявления о предоставлении налоговой льготы по транспортному налогу, земельному налогу, налогу на имущество физических лиц, порядка ее заполнения и формата представления заявления о предоставлении налоговой льготы в электронной форме"
(Зарегистрирован 30.11.2017 № 49058)
Номер опубликования: 0001201712010025
Дата опубликования: 01.12.2017
Страница №15 из 26:
Увеличить