Официальное опубликование правовых актов
ОФИЦИАЛЬНОЕ ОПУБЛИКОВАНИЕ
Приказ Федеральной налоговой службы от 22.11.2018 № ММВ-7-21/652@
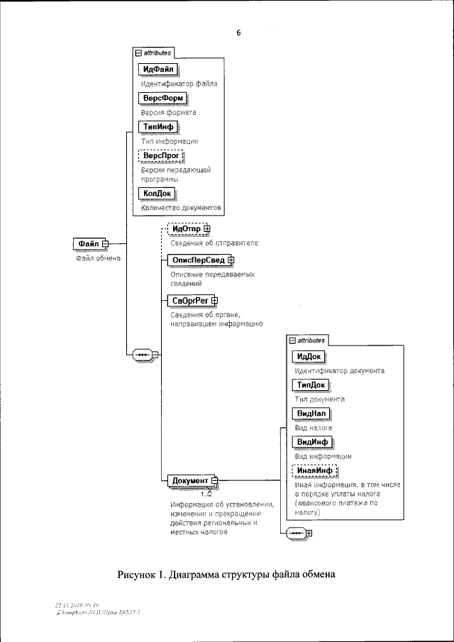
"Об утверждении формы и формата представления информации об установлении, изменении и прекращении действия региональных и местных налогов, а также порядка направления указанной информации в электронной форме"
(Зарегистрирован 14.12.2018 № 53017)
Номер опубликования: 0001201812180002
Дата опубликования: 18.12.2018
Страница №7 из 17:
Увеличить