Официальное опубликование правовых актов
ОФИЦИАЛЬНОЕ ОПУБЛИКОВАНИЕ
Приказ Федеральной налоговой службы от 20.12.2018 № ММВ-7-3/829@
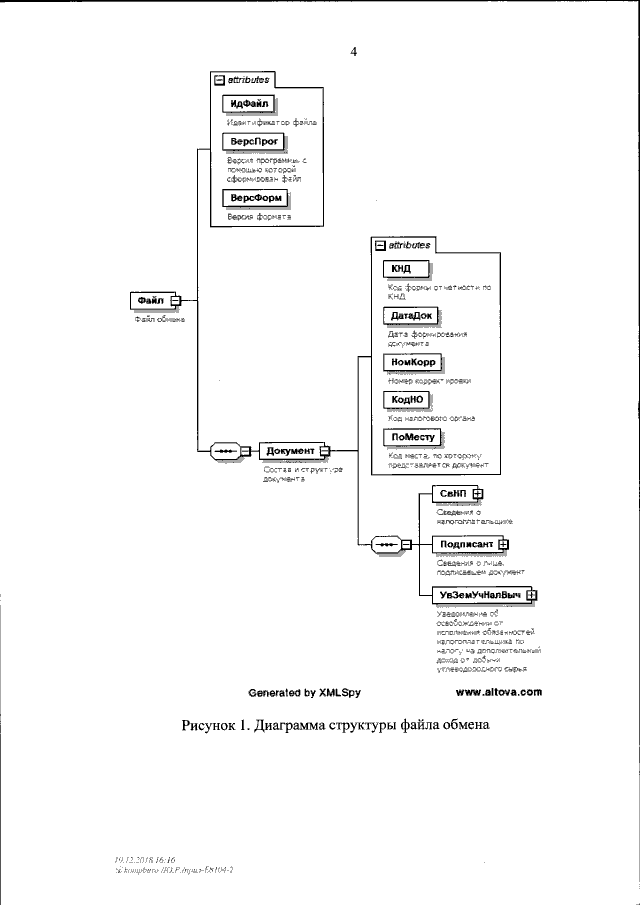
"Об утверждении формы уведомления об освобождении от исполнения обязанности налогоплательщика по налогу на дополнительный доход от добычи углеводородного сырья, формата ее представления в электронной форме"
(Зарегистрирован 24.12.2018 № 53106)
Номер опубликования: 0001201812250044
Дата опубликования: 25.12.2018
Страница №8 из 13:
Увеличить