Официальное опубликование правовых актов
ОФИЦИАЛЬНОЕ ОПУБЛИКОВАНИЕ
Приказ Федеральной налоговой службы от 19.10.2018 № ММВ-7-6/602@
"Об утверждении форматов документов, необходимых для обеспечения электронного документооборота в отношениях, регулируемых законодательством Российской Федерации о налогах и сборах"
(Зарегистрирован 11.01.2019 № 53294)
Номер опубликования: 0001201901110015
Дата опубликования: 11.01.2019
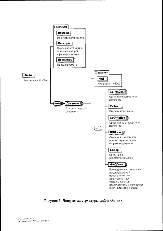
Страница №15 из 53:
Увеличить