Официальное опубликование правовых актов
ОФИЦИАЛЬНОЕ ОПУБЛИКОВАНИЕ
Приказ Федеральной налоговой службы от 19.12.2018 № ММВ-7-15/820@
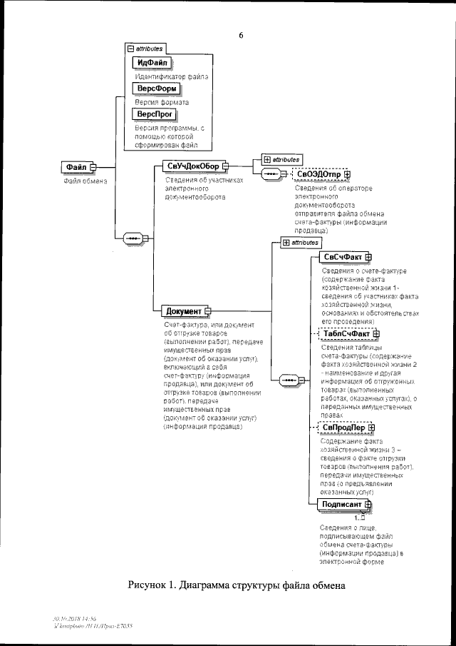
"Об утверждении формата счета-фактуры, формата представления документа об отгрузке товаров (выполнении работ), передаче имущественных прав (документа об оказании услуг), включающего в себя счет-фактуру, и формата представления документа об отгрузке товаров (выполнении работ), передаче имущественных прав (документа об оказании услуг) в электронной форме"
(Зарегистрирован 21.01.2019 № 53443)
Номер опубликования: 0001201901220030
Дата опубликования: 22.01.2019
Страница №8 из 65:
Увеличить