Официальное опубликование правовых актов
ОФИЦИАЛЬНОЕ ОПУБЛИКОВАНИЕ
Приказ Федеральной антимонопольной службы от 05.02.2019 № 126/19
"Об утверждении Порядка расчета регулируемых тарифов на услуги общедоступной электросвязи и общедоступной почтовой связи по методу предельного ценообразования, обеспечивающему возможность получения прибыли от эффективного управления издержками"
(Зарегистрирован 09.04.2019 № 54324)
Номер опубликования: 0001201904100033
Дата опубликования: 10.04.2019
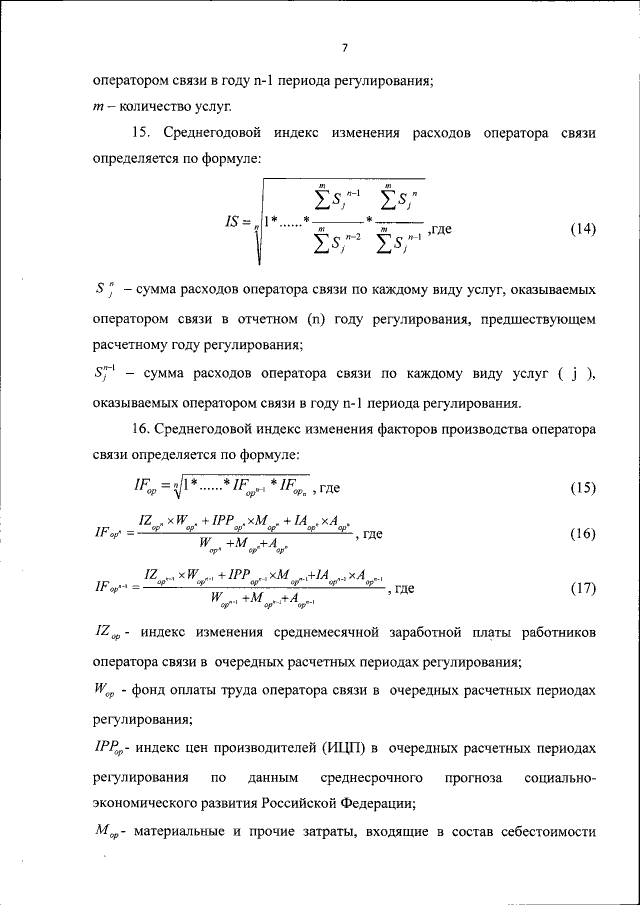
Страница №10 из 12:
Увеличить