Официальное опубликование правовых актов
ОФИЦИАЛЬНОЕ ОПУБЛИКОВАНИЕ
Приказ Федеральной антимонопольной службы от 29.05.2019 № 686/19
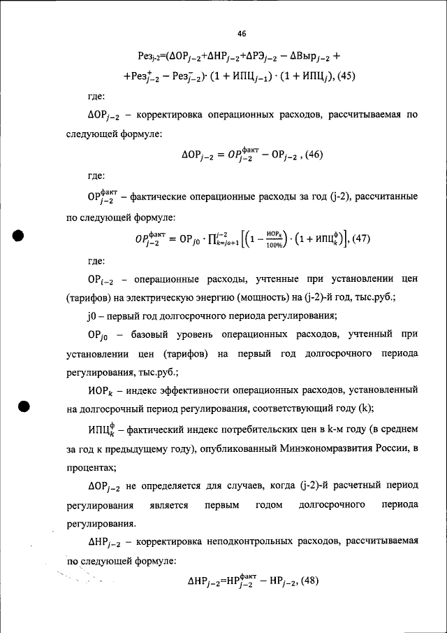
"Об утверждении Методических указаний по расчету регулируемых цен (тарифов) на электрическую энергию (мощность), поставляемую в технологически изолированных территориальных электроэнергетических системах и на территориях, технологически не связанных с Единой энергетической системой России и технологически изолированными территориальными электроэнергетическими системами, за исключением электрической энергии (мощности), производимой на квалифицированных генерирующих объектах"
(Зарегистрирован 12.07.2019 № 55241)
Номер опубликования: 0001201907150019
Дата опубликования: 15.07.2019
Страница №46 из 52:
Увеличить