Приказ Федеральной налоговой службы от 03.09.2020 № ЕД-7-19/631@
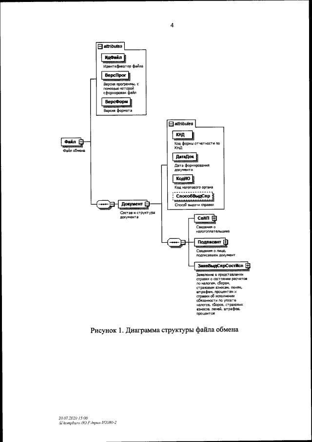
"Об утверждении формы заявления о представлении справки о состоянии расчетов по налогам, сборам, страховым взносам, пеням, штрафам, процентам, справки об исполнении обязанности по уплате налогов, сборов, страховых взносов, пеней, штрафов, процентов и формата его представления в налоговый орган в электронной форме"
(Зарегистрирован 08.10.2020 № 60302)
"Об утверждении формы заявления о представлении справки о состоянии расчетов по налогам, сборам, страховым взносам, пеням, штрафам, процентам, справки об исполнении обязанности по уплате налогов, сборов, страховых взносов, пеней, штрафов, процентов и формата его представления в налоговый орган в электронной форме"
(Зарегистрирован 08.10.2020 № 60302)
Номер опубликования: 0001202010080042
Дата опубликования:
08.10.2020
