Официальное опубликование правовых актов
ОФИЦИАЛЬНОЕ ОПУБЛИКОВАНИЕ
Приказ Федеральной налоговой службы от 09.07.2021 № ЕД-7-21/646@
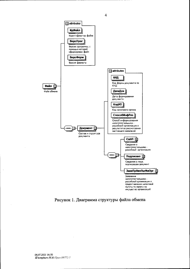
"Об утверждении формы заявления налогоплательщика - российской организации о предоставлении налоговой льготы по налогу на имущество организаций, порядка ее заполнения и формата представления указанного заявления в электронной форме, а также формы уведомления о предоставлении налоговой льготы по налогу на имущество организаций, сообщения об отказе от предоставления налоговой льготы по налогу на имущество организаций"
(Зарегистрирован 30.08.2021 № 64802)
Номер опубликования: 0001202108310004
Дата опубликования: 31.08.2021
Страница №17 из 26:
Увеличить