Официальное опубликование правовых актов
ОФИЦИАЛЬНОЕ ОПУБЛИКОВАНИЕ
Приказ Федеральной налоговой службы от 09.12.2021 № ЕД-7-26/1065@
"Об утверждении форматов электронной транспортной накладной, электронной сопроводительной ведомости и электронного заказ-наряда"
(Зарегистрирован 30.12.2021 № 66731)
Номер опубликования: 0001202112300191
Дата опубликования: 30.12.2021
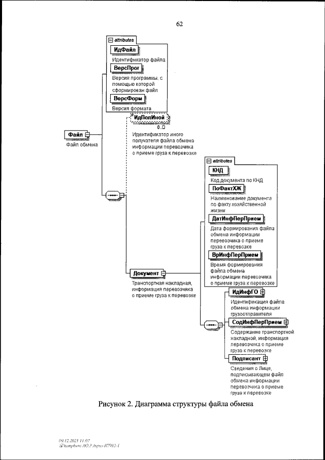
Страница №63 из 344:
Увеличить