Официальное опубликование правовых актов
ОФИЦИАЛЬНОЕ ОПУБЛИКОВАНИЕ
Приказ Федеральной налоговой службы от 01.12.2021 № ЕД-7-3/1045@
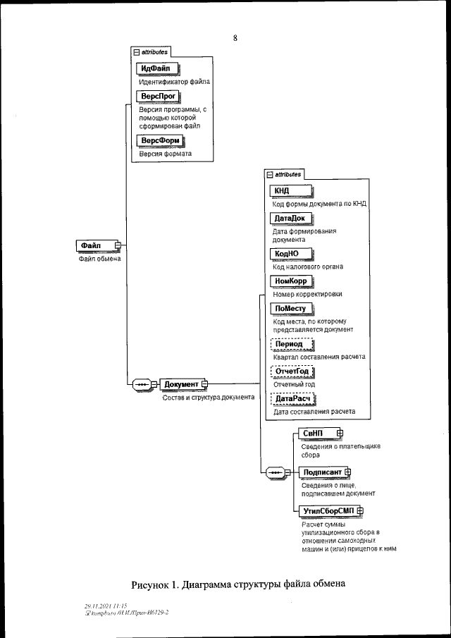
"Об утверждении формы и формата представления расчета суммы утилизационного сбора в отношении самоходных машин и (или) прицепов к ним в электронной форме"
(Зарегистрирован 11.03.2022 № 67687)
Номер опубликования: 0001202203110036
Дата опубликования: 11.03.2022
Страница №10 из 20:
Увеличить