Официальное опубликование правовых актов
ОФИЦИАЛЬНОЕ ОПУБЛИКОВАНИЕ
Приказ Федеральной налоговой службы от 13.05.2022 № ЕД-7-26/405@
"Об утверждении формата представления акта сверки взаимных расчетов в электронной форме"
(Зарегистрирован 20.06.2022 № 68901)
Номер опубликования: 0001202206200009
Дата опубликования: 20.06.2022
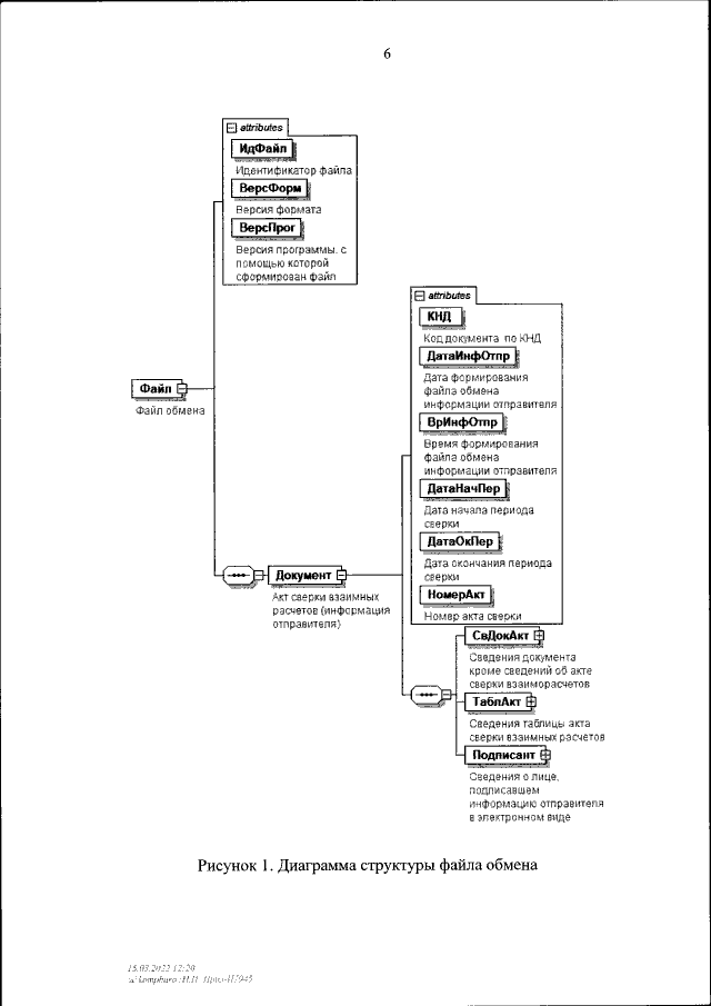
Страница №6 из 30:
Увеличить