Официальное опубликование правовых актов
ОФИЦИАЛЬНОЕ ОПУБЛИКОВАНИЕ
Приказ Федеральной антимонопольной службы от 27.05.2022 № 412/22
"Об утверждении Методических указаний по расчету тарифов на электрическую энергию (мощность) для населения и приравненных к нему категорий потребителей, тарифов на услуги по передаче электрической энергии, поставляемой населению и приравненным к нему категориям потребителей"
(Зарегистрирован 25.07.2022 № 69380)
Номер опубликования: 0001202207260002
Дата опубликования: 26.07.2022
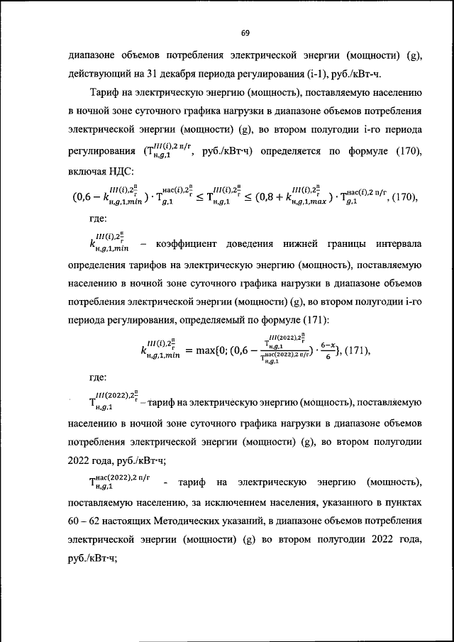
Страница №69 из 84:
Увеличить