Официальное опубликование правовых актов
ОФИЦИАЛЬНОЕ ОПУБЛИКОВАНИЕ
Постановление Правительства Российской Федерации от 27.08.2025 № 1282
"О порядке определения минимальной цены на табачную продукцию"
Номер опубликования: 0001202508290063
Дата опубликования: 29.08.2025
Страница №3 из 5:
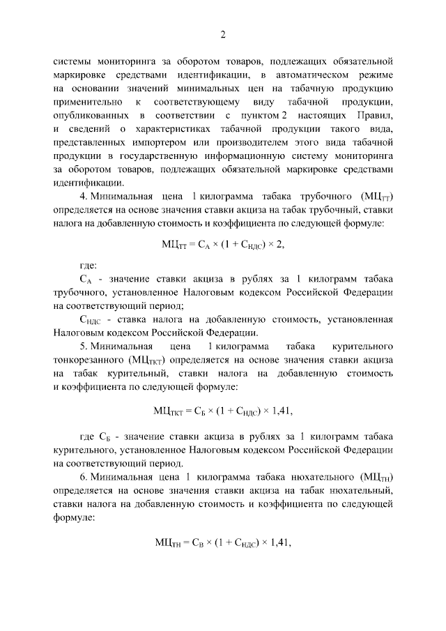
Увеличить