Официальное опубликование правовых актов
ОФИЦИАЛЬНОЕ ОПУБЛИКОВАНИЕ
Постановление Правительства Российской Федерации от 16.10.2025 № 1610
"О введении временного количественного ограничения на вывоз отдельных видов удобрений"
Номер опубликования: 0001202510170026
Дата опубликования: 17.10.2025
Страница №11 из 34:
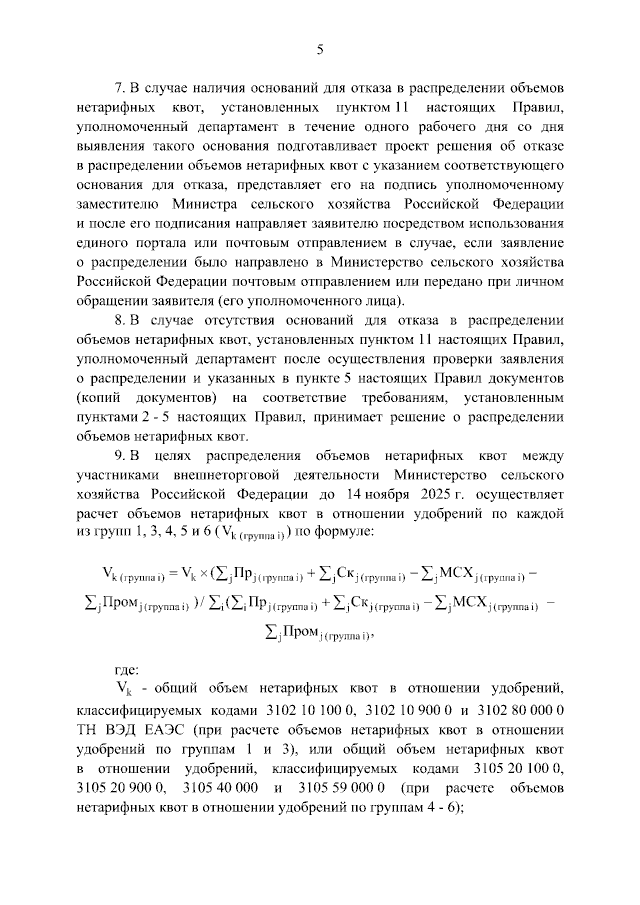
Увеличить