Официальное опубликование правовых актов
ОФИЦИАЛЬНОЕ ОПУБЛИКОВАНИЕ
Приказ Федеральной налоговой службы от 04.09.2025 № ЕД-7-3/767@
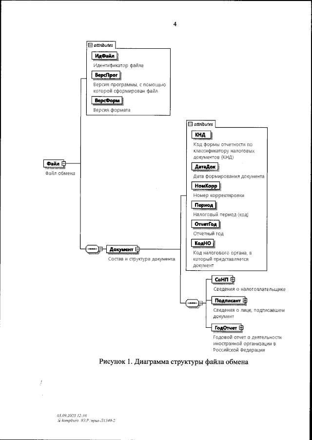
"Об утверждении формы и формата представления в электронной форме годового отчета о деятельности иностранной организации в Российской Федерации"
(Зарегистрирован 28.10.2025 № 83976)
Номер опубликования: 0001202510290009
Дата опубликования: 29.10.2025
Страница №13 из 24:
Увеличить