Официальное опубликование правовых актов
ОФИЦИАЛЬНОЕ ОПУБЛИКОВАНИЕ
Постановление Правительства Российской Федерации от 25.11.2025 № 1873
"О внесении изменений в постановление Правительства Российской Федерации от 14 июля 2012 г. № 717"
Номер опубликования: 0001202511280048
Дата опубликования: 28.11.2025
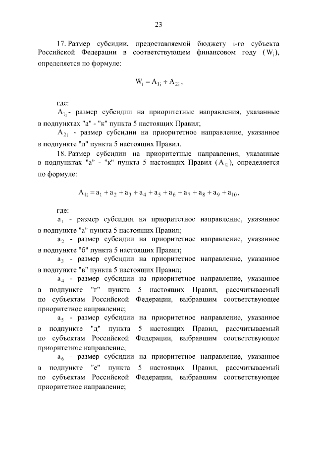
Страница №25 из 46:
Увеличить