Официальное опубликование правовых актов
ОФИЦИАЛЬНОЕ ОПУБЛИКОВАНИЕ
Постановление Правительства Российской Федерации от 15.12.2025 № 2040
"О внесении изменений в постановление Правительства Российской Федерации от 30 декабря 2017 г. № 1710"
Номер опубликования: 0001202512160013
Дата опубликования: 16.12.2025
Страница №8 из 10:
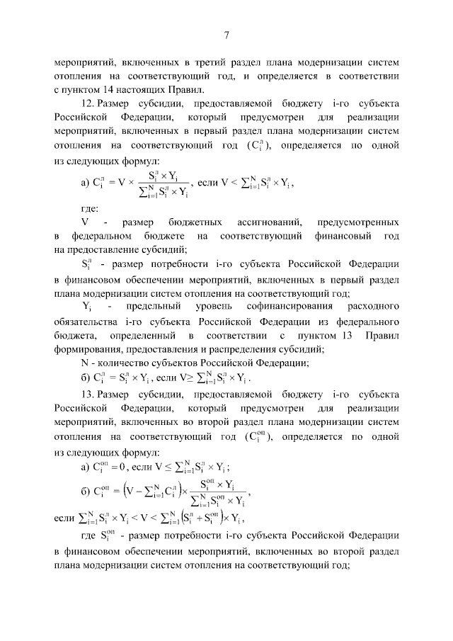
Увеличить