Официальное опубликование правовых актов
ОФИЦИАЛЬНОЕ ОПУБЛИКОВАНИЕ
Приказ Федеральной налоговой службы от 19.01.2026 № ЕД-1-26/29@
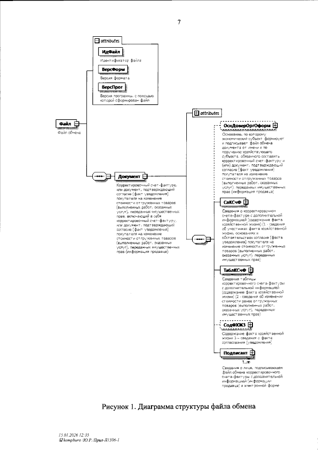
"Об утверждении форматов корректировочного счета-фактуры, представления документа, подтверждающего согласие (факт уведомления) покупателя на изменение стоимости отгруженных товаров (выполненных работ, оказанных услуг), переданных имущественных прав, включающего в себя корректировочный счет-фактуру, и представления документа, подтверждающего согласие (факт уведомления) покупателя на изменение стоимости отгруженных товаров (выполненных работ, оказанных услуг), переданных имущественных прав, в электронной форме"
(Зарегистрирован 17.03.2026 № 85644)
Номер опубликования: 0001202603190004
Дата опубликования: 19.03.2026
Страница №10 из 141:
Увеличить