Официальное опубликование правовых актов
ОФИЦИАЛЬНОЕ ОПУБЛИКОВАНИЕ
Приказ Федеральной налоговой службы от 26.12.2025 № ЕД-7-21/1278@
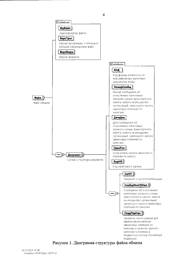
"Об утверждении формы и формата сообщения об исчисленных налоговым органом суммах транспортного налога, налога на имущество организаций, земельного налога (авансовых платежей по налогам) в электронной форме"
(Зарегистрирован 03.04.2026 № 85874)
Номер опубликования: 0001202604030023
Дата опубликования: 03.04.2026
Страница №9 из 20:
Увеличить