Официальное опубликование правовых актов
ОФИЦИАЛЬНОЕ ОПУБЛИКОВАНИЕ
Постановление Правительства Российской Федерации от 10.04.2026 № 386
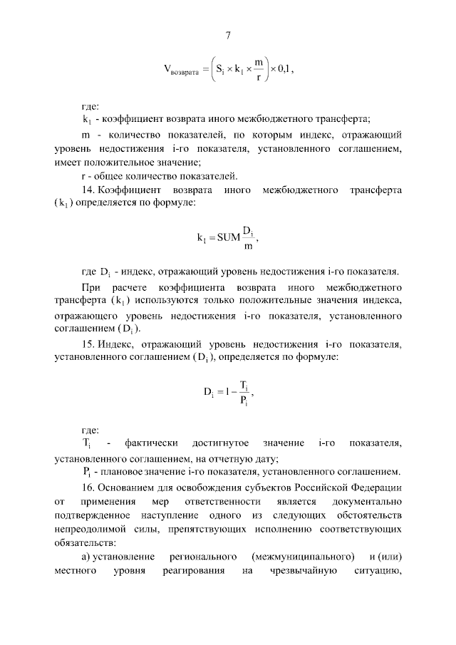
"Об утверждении Правил предоставления и распределения в 2026 году иных межбюджетных трансфертов, имеющих целевое назначение, из федерального бюджета бюджетам субъектов Российской Федерации на финансовое обеспечение реализации мероприятий по информатизации здравоохранения"
Номер опубликования: 0001202604110004
Дата опубликования: 11.04.2026
Страница №8 из 9:
Увеличить