Официальное опубликование правовых актов
ОФИЦИАЛЬНОЕ ОПУБЛИКОВАНИЕ
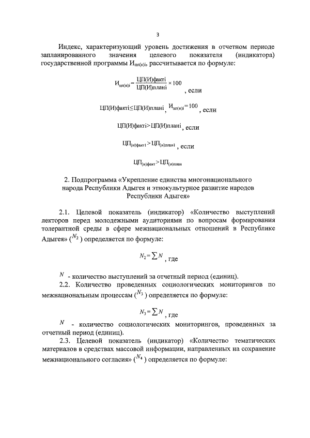
Постановление Кабинета Министров Республики Адыгея от 23.11.2016 № 219
"О внесении изменений в постановление Кабинета Министров Республики Адыгея от 27 ноября 2013 года N 283 "О государственной программе Республики Адыгея "Укрепление межнациональных отношений и патриотическое воспитание" на 2014-2018 годы"
Номер опубликования: 0100201611250002
Дата опубликования: 25.11.2016
Страница №31 из 56:
Увеличить