Официальное опубликование правовых актов
ОФИЦИАЛЬНОЕ ОПУБЛИКОВАНИЕ
Постановление Правительства Республики Алтай от 23.10.2018 № 334
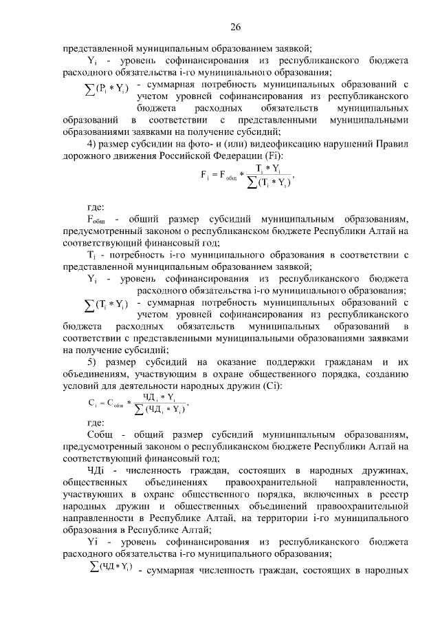
"О внесении изменений в государственную программу Республики Алтай "Комплексные меры профилактики правонарушений и защита населения и территории Республики Алтай от чрезвычайных ситуаций", утвержденную постановлением Правительства Республики Алтай от 28 октября 2016 года № 313"
Номер опубликования: 0400201810260001
Дата опубликования: 26.10.2018
Страница №26 из 31:
Увеличить