Официальное опубликование правовых актов
ОФИЦИАЛЬНОЕ ОПУБЛИКОВАНИЕ
Постановление Правительства Республики Алтай от 29.04.2021 № 106
"О внесении изменений в государственную программу Республики Алтай "Развитие жилищно-коммунального и транспортного комплекса"
Номер опубликования: 0400202104300005
Дата опубликования: 30.04.2021
Страница №7 из 13:
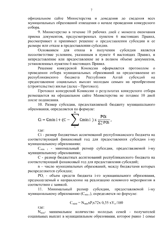
Увеличить