Официальное опубликование правовых актов
ОФИЦИАЛЬНОЕ ОПУБЛИКОВАНИЕ
Постановление Правительства Республики Алтай от 21.01.2026 № 48
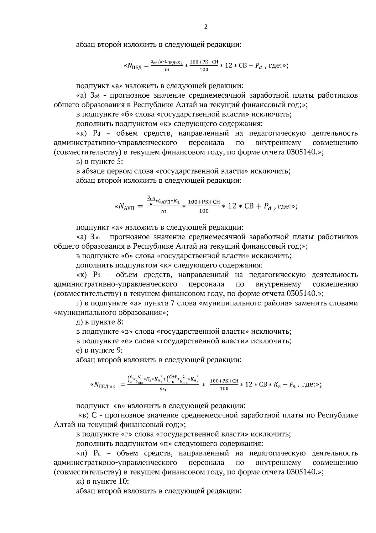
"О внесении изменений в Методику расчета нормативов финансового обеспечения государственных гарантий реализации прав на получение общедоступного и бесплатного дошкольного образования в муниципальных дошкольных образовательных организациях, общедоступного и бесплатного дошкольного, начального общего, основного общего, среднего общего образования в муниципальных общеобразовательных организациях, обеспечения дополнительного образования детей в муниципальных общеобразовательных организациях, утвержденную постановлением Правительства Республики Алтай от 17 ноября 2020 г. № 359"
Номер опубликования: 0400202601220001
Дата опубликования: 22.01.2026
Страница №2 из 9:
Увеличить