Официальное опубликование правовых актов
ОФИЦИАЛЬНОЕ ОПУБЛИКОВАНИЕ
Приказ Министерства природных ресурсов и экологии Кабардино-Балкарской Республики от 04.02.2026 № 21/ОД
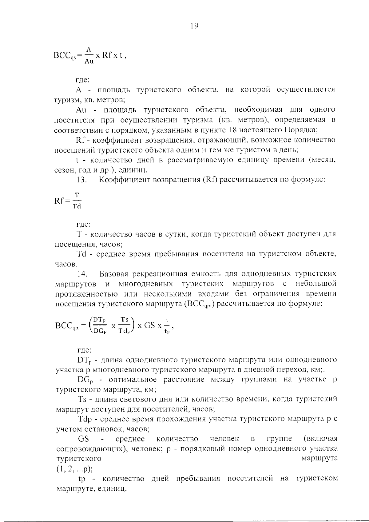
"Об утверждении правил организации и осуществления туризма, в том числе обеспечения безопасности туризма на ООПТ КБР и порядка расчета предельно допустимой рекреационной емкости ООПТ КБР при осуществлении туризма"
Номер опубликования: 0701202602090001
Дата опубликования: 09.02.2026
Страница №19 из 21:
Увеличить