Официальное опубликование правовых актов
ОФИЦИАЛЬНОЕ ОПУБЛИКОВАНИЕ
Постановление Правительства Республики Саха (Якутия) от 07.08.2025 № 323
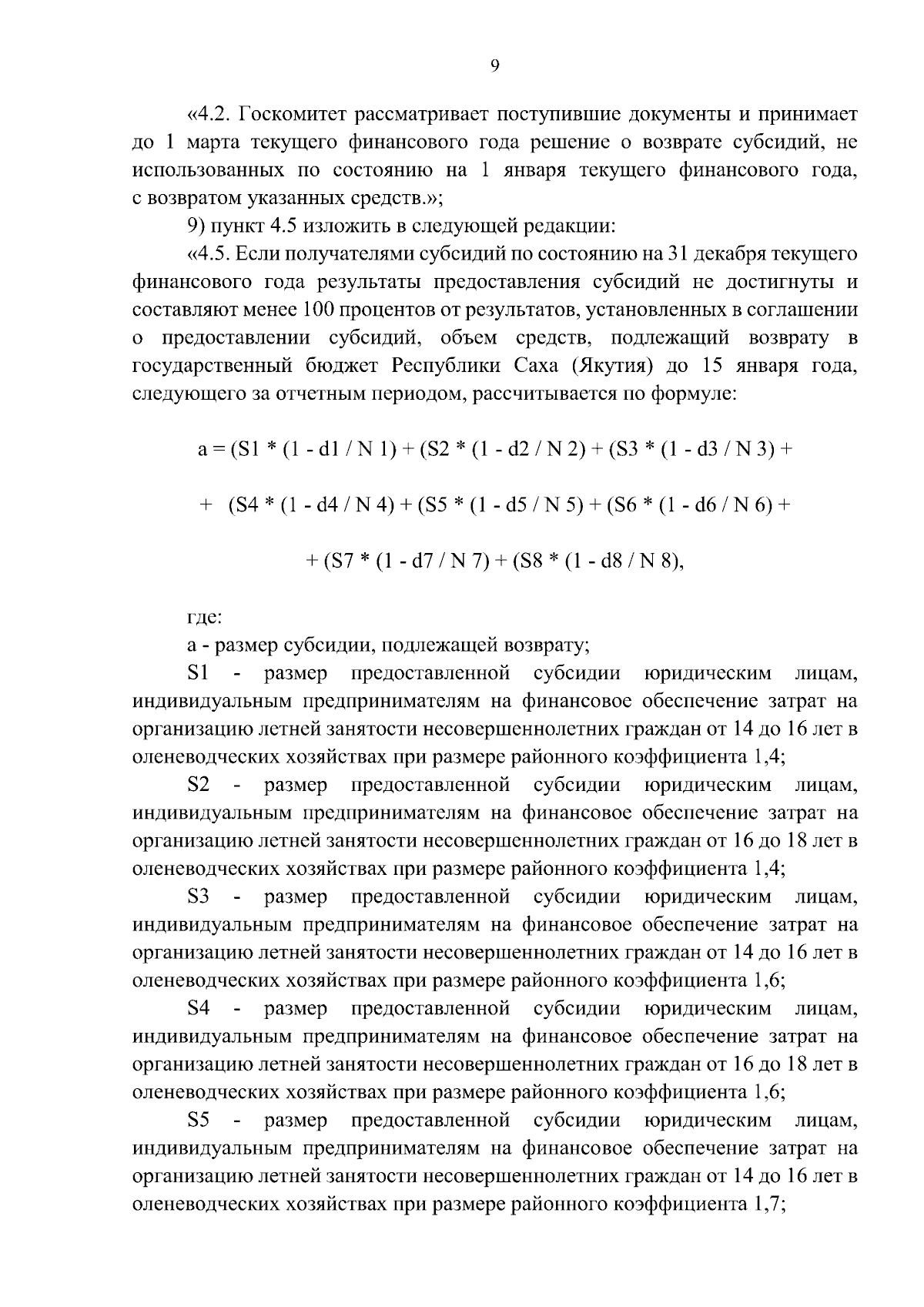
"О внесении изменений в порядок предоставления субсидий из государственного бюджета Республики Саха (Якутия) юридическим лицам, не являющимся государственными (муниципальными) учреждениями, индивидуальным предпринимателям на финансовое обеспечение затрат на организацию летней занятости несовершеннолетних граждан в возрасте от 14 до 18 лет в оленеводческих хозяйствах Республики Саха (Якутия), утвержденный постановлением Правительства Республики Саха (Якутия) от 25 декабря 2024 г. № 664"
Номер опубликования: 1400202508110001
Дата опубликования: 11.08.2025
Страница №9 из 11:
Увеличить