Официальное опубликование правовых актов
ОФИЦИАЛЬНОЕ ОПУБЛИКОВАНИЕ
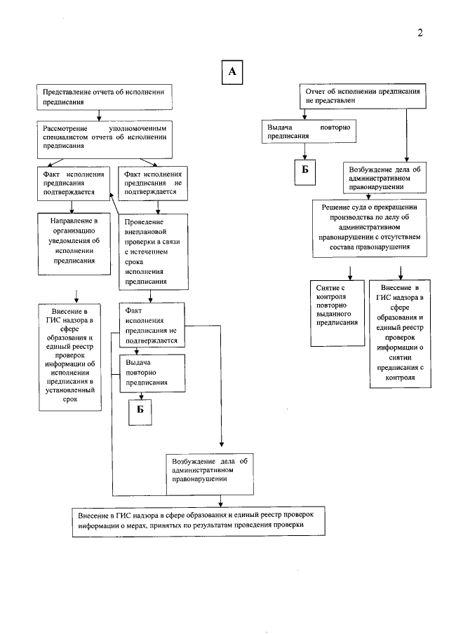
Указ Главы Республики Тыва от 05.03.2018 № 51
"Об утверждении "Административного регламента исполнения Министерством образования и науки Республики Тыва государственной функции по осуществлению лицензионного контроля за образовательной деятельностью"
Номер опубликования: 1700201803120001
Дата опубликования: 12.03.2018
Страница №35 из 36:
Увеличить