Официальное опубликование правовых актов
ОФИЦИАЛЬНОЕ ОПУБЛИКОВАНИЕ
Постановление Правительства Чеченской Республики от 26.12.2025 № 281
"О внесении изменений в постановление Правительства Чеченской Республики от 26 декабря 2023 года № 349"
Номер опубликования: 2000202512300001
Дата опубликования: 30.12.2025
Страница №27 из 32:
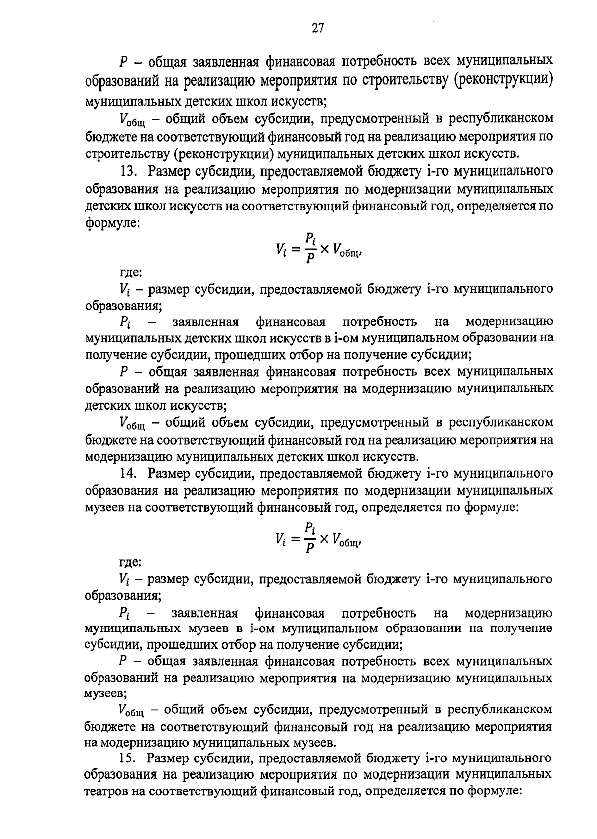
Увеличить