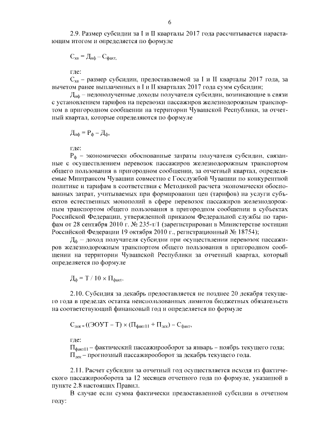
Постановление Кабинета Министров Чувашской Республики от 09.06.2017 № 220
"О внесении изменения в постановление Кабинета Министров Чувашской Республики от 14 декабря 2016 г. № 533"
"О внесении изменения в постановление Кабинета Министров Чувашской Республики от 14 декабря 2016 г. № 533"
Номер опубликования: 2100201706140002
Дата опубликования:
14.06.2017
