Официальное опубликование правовых актов
ОФИЦИАЛЬНОЕ ОПУБЛИКОВАНИЕ
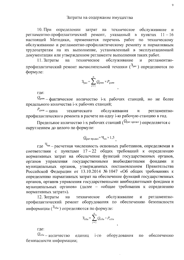
Постановление Администрации Алтайского края от 23.03.2016 № 97
"Об утверждении Правил определения нормативных затрат на обеспечение функций органов государственной власти Алтайского края, органа управления Территориального фонда обязательного медицинского страхования Алтайского края и подведомственных им казенных учреждений"
Номер опубликования: 2200201603280006
Дата опубликования: 28.03.2016
Страница №9 из 38:
Увеличить