Официальное опубликование правовых актов
ОФИЦИАЛЬНОЕ ОПУБЛИКОВАНИЕ
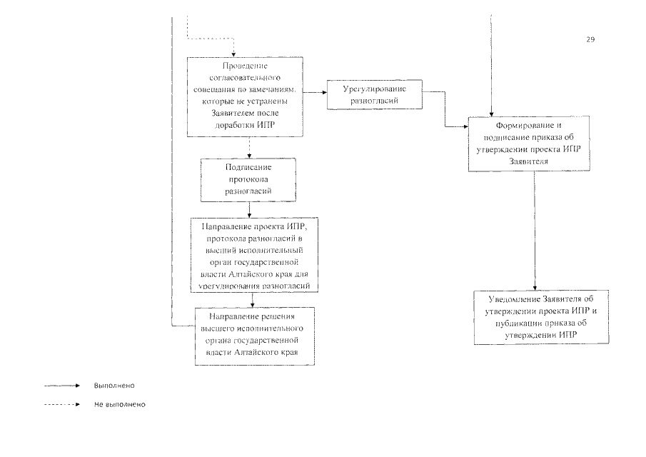
Приказ управления Алтайского края по промышленности и энергетике от 17.03.2016 № 34/12-ап
"Об утверждении административного регламента предоставления государственной услуги по утверждению инвестиционных программ субъектов электроэнергетики на территории Алтайского края, инвестиционные программы которых утверждаются управлением Алтайского края по промышленности и энергетике"
Номер опубликования: 2201201603170003
Дата опубликования: 17.03.2016
Страница №29 из 29:
Увеличить