Официальное опубликование правовых актов
ОФИЦИАЛЬНОЕ ОПУБЛИКОВАНИЕ
Постановление Правительства Красноярского края от 19.11.2021 № 816-п
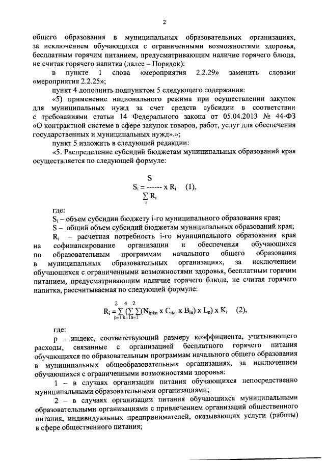
"О внесении изменений в постановление Правительства Красноярского края от 18.09.2020 № 628-п "Об утверждении Порядка предоставления и распределения субсидий бюджетам муниципальных образований края на софинансирование организации и обеспечения обучающихся по образовательным программам начального общего образования в муниципальных образовательных организациях, за исключением обучающихся с ограниченными возможностями здоровья, бесплатным горячим питанием, предусматривающим наличие горячего блюда, не считая горячего напитка"
Номер опубликования: 2400202111230017
Дата опубликования: 23.11.2021
Страница №2 из 7:
Увеличить