Официальное опубликование правовых актов
ОФИЦИАЛЬНОЕ ОПУБЛИКОВАНИЕ
Постановление Правительства Красноярского края от 26.11.2021 № 826-п
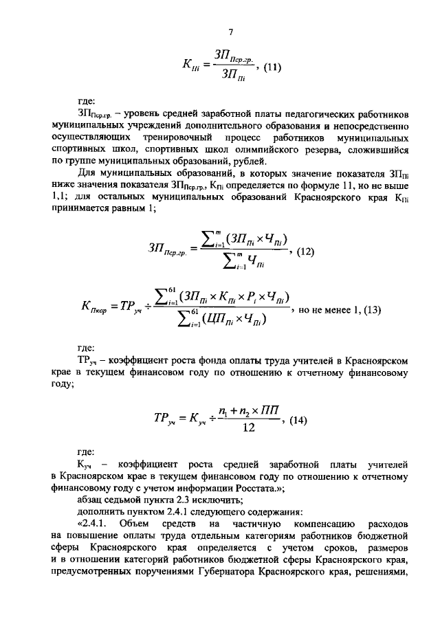
"О внесении изменений в постановление Правительства Красноярского края от 23.12.2020 № 908-п "Об утверждении Методики распределения дотаций бюджетам муниципальных образований Красноярского края на частичную компенсацию расходов на повышение оплаты труда отдельным категориям работников бюджетной сферы Красноярского края, правил и условий их предоставления"
Номер опубликования: 2400202111300009
Дата опубликования: 30.11.2021
Страница №7 из 8:
Увеличить