Официальное опубликование правовых актов
ОФИЦИАЛЬНОЕ ОПУБЛИКОВАНИЕ
Постановление Правительства Красноярского края от 17.12.2021 № 900-п
"О внесении изменений в постановление Правительства Красноярского края от 13.12.2019 № 704-п "Об утверждении порядка предоставления и распределения субсидий бюджетам муниципальных образований Красноярского края на частичное финансирование (возмещение) расходов на содержание единых дежурно-диспетчерских служб муниципальных образований Красноярского края"
Номер опубликования: 2400202112220005
Дата опубликования: 22.12.2021
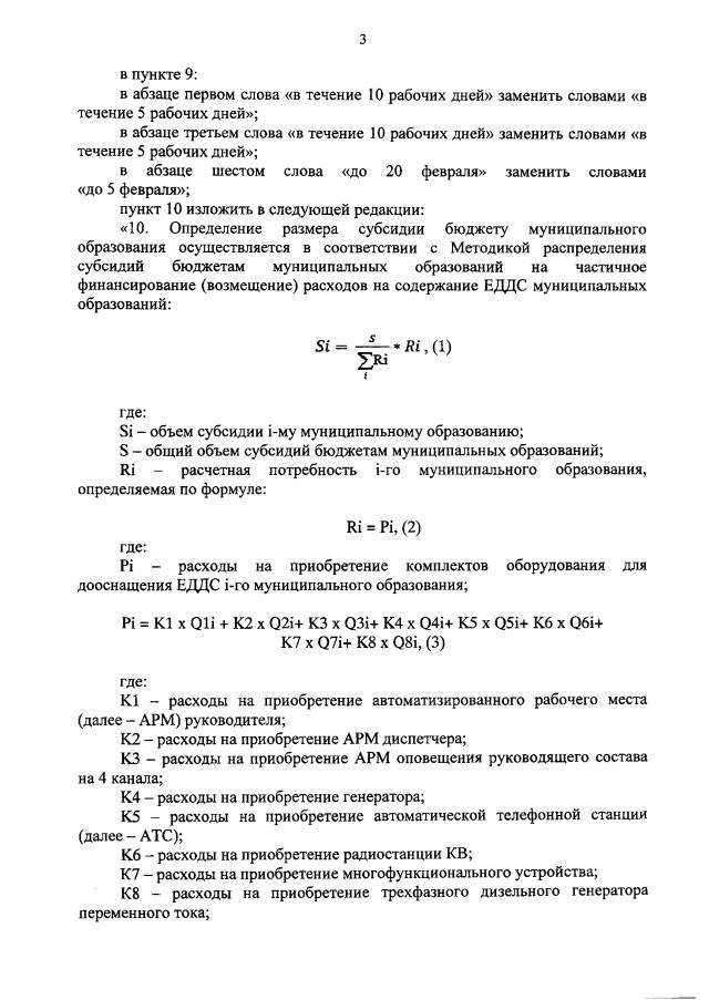
Страница №3 из 12:
Увеличить