Официальное опубликование правовых актов
ОФИЦИАЛЬНОЕ ОПУБЛИКОВАНИЕ
Постановление Правительства Красноярского края от 31.08.2023 № 680-п
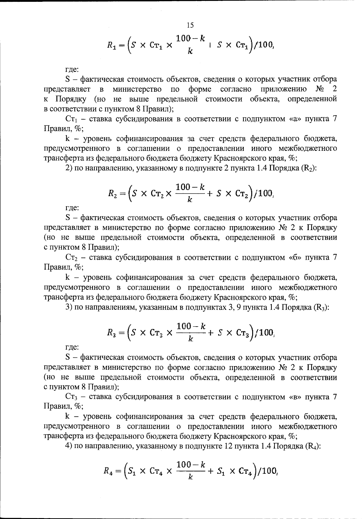
"Об утверждении Порядка предоставления субсидий на возмещение части прямых понесенных затрат на создание и (или) модернизацию объектов агропромышленного комплекса"
Номер опубликования: 2400202309110013
Дата опубликования: 11.09.2023
Страница №17 из 30:
Увеличить