Официальное опубликование правовых актов
ОФИЦИАЛЬНОЕ ОПУБЛИКОВАНИЕ
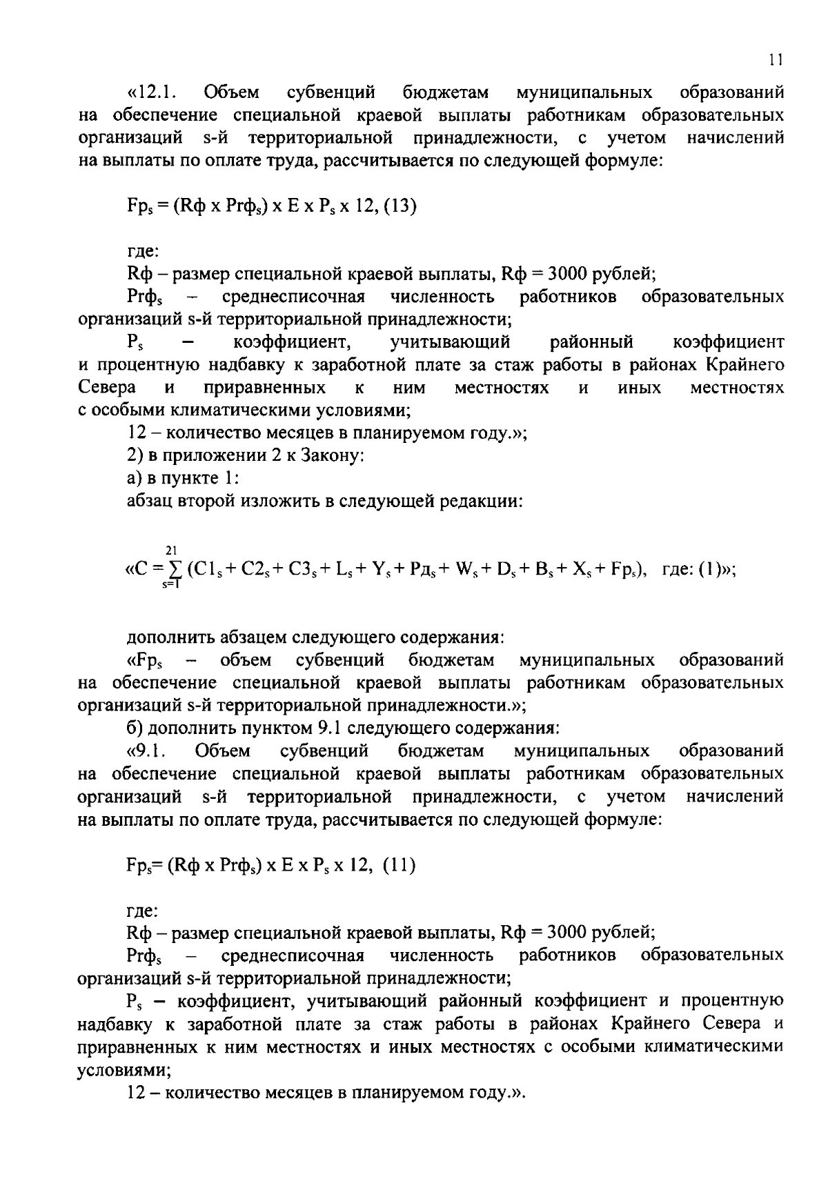
Закон Красноярского края от 07.12.2023 № 6-2322
"О внесении изменений в некоторые законы края в целях повышения размеров оплаты труда работников бюджетной сферы" (принят Законодательным Собранием Красноярского края 07.12.2023, подписан Губернатором Красноярского края 12.12.2023)
Номер опубликования: 2400202312130018
Дата опубликования: 13.12.2023
Страница №11 из 16:
Увеличить