Официальное опубликование правовых актов
ОФИЦИАЛЬНОЕ ОПУБЛИКОВАНИЕ
Постановление Правительства Красноярского края от 26.12.2023 № 1070-п
"О внесении изменений в постановление Правительства Красноярского края от 30.09.2014 № 464-п "Об утверждении Примерного положения об оплате труда работников краевого государственного казенного учреждения "Центр документационно-информационного и транспортного обеспечения министерства сельского хозяйства и торговли края и службы Гостехнадзора края" и внесении изменений в некоторые постановления Правительства Красноярского края, регулирующие вопросы оплаты труда работников краевых государственных учреждений"
Номер опубликования: 2400202312300010
Дата опубликования: 30.12.2023
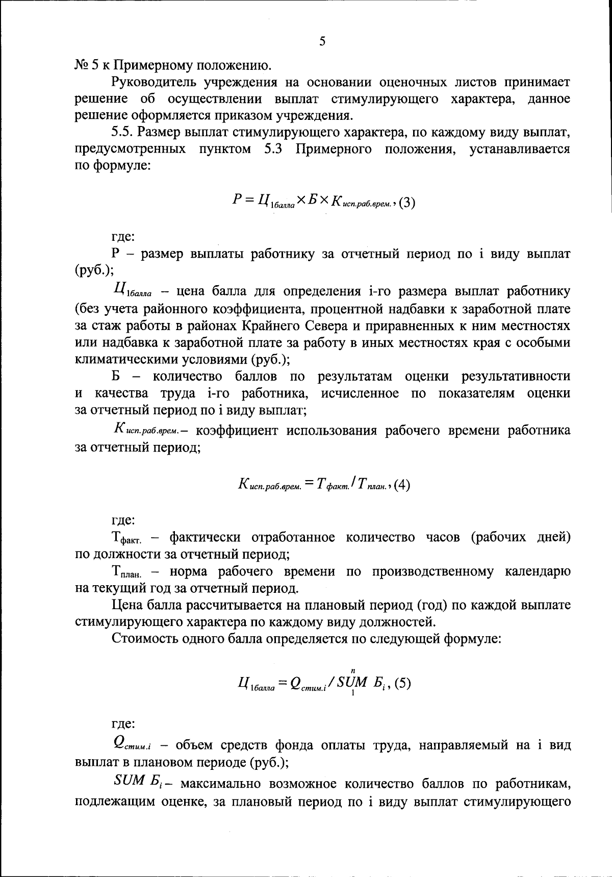
Страница №5 из 21:
Увеличить