Официальное опубликование правовых актов
ОФИЦИАЛЬНОЕ ОПУБЛИКОВАНИЕ
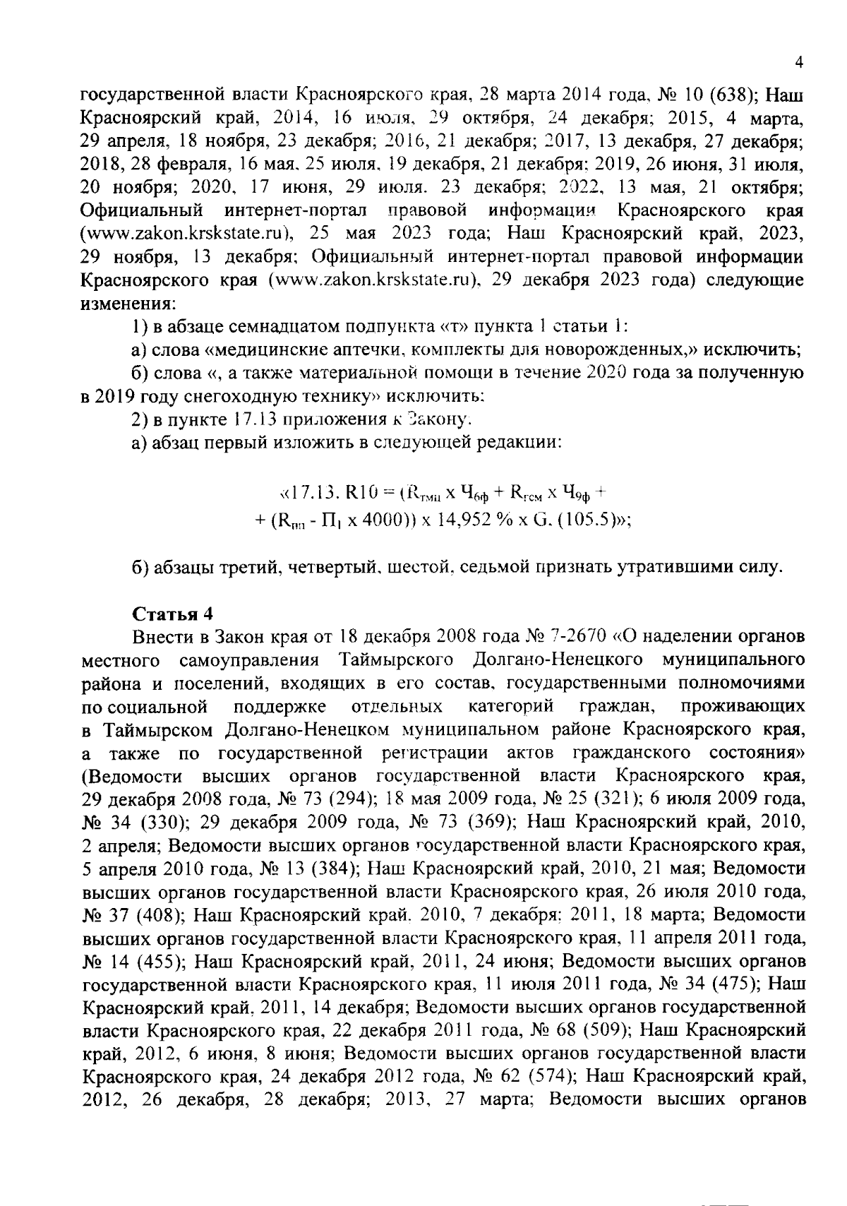
Закон Красноярского края от 18.04.2024 № 7-2687
"О внесении изменений в отдельные законы края в сфере социальной поддержки граждан, осуществляющих виды традиционной хозяйственной деятельности коренных малочисленных народов" (принят Законодательным Собранием Красноярского края 18.04.2024, подписан Губернатором Красноярского края 24.04.2024)
Номер опубликования: 2400202404260010
Дата опубликования: 26.04.2024
Страница №4 из 7:
Увеличить