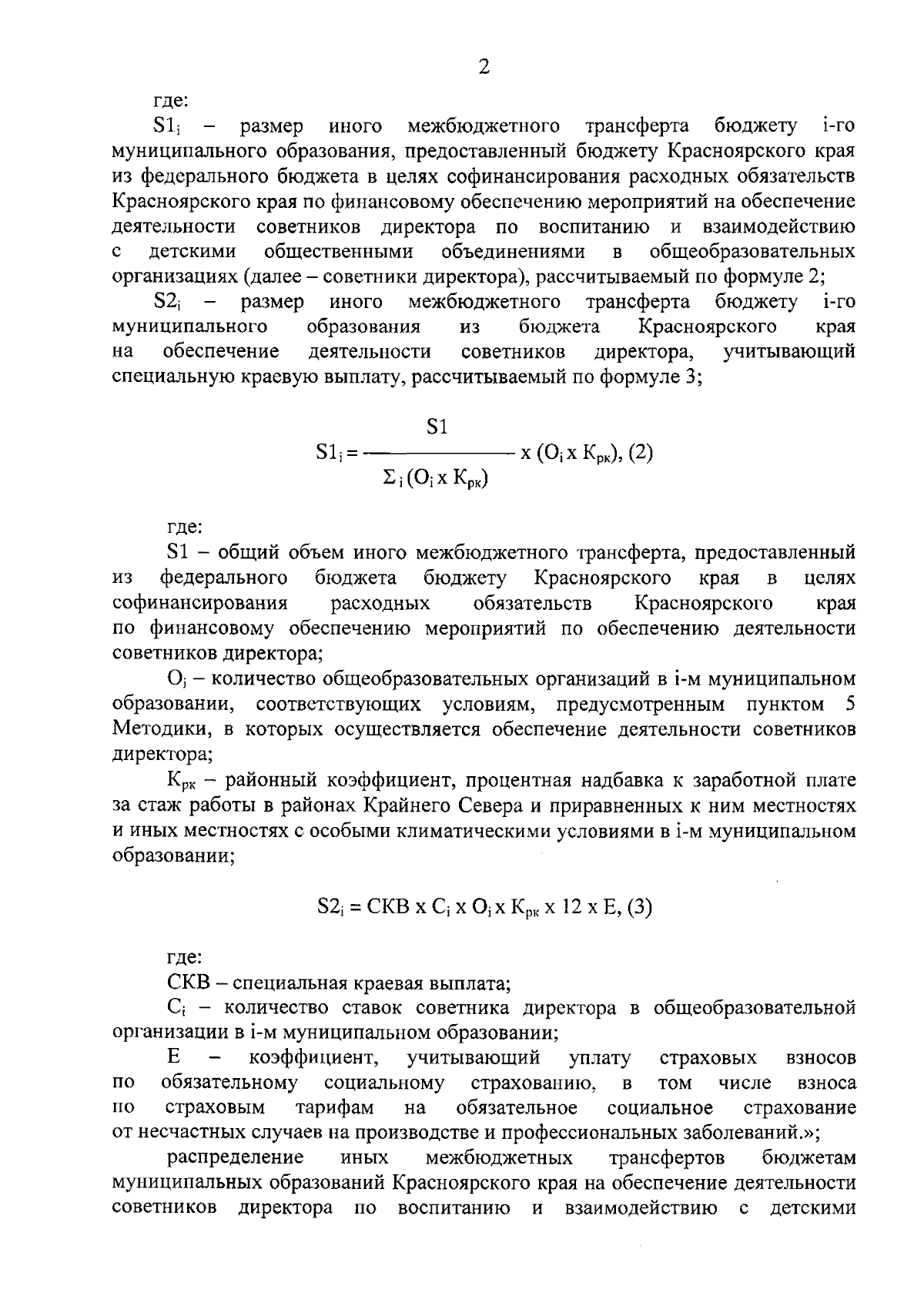
Постановление Правительства Красноярского края от 24.05.2024 № 397-п
"О внесении изменений в постановление Правительства Красноярского края от 30.01.2023 № 58-п "Об утверждении Методики распределения иных межбюджетных трансфертов бюджетам муниципальных образований Красноярского края на обеспечение деятельности советников директора по воспитанию и взаимодействию с детскими общественными объединениями в общеобразоватсльных организациях, правил их предоставления и их распределения на 2024—2026 годы"
"О внесении изменений в постановление Правительства Красноярского края от 30.01.2023 № 58-п "Об утверждении Методики распределения иных межбюджетных трансфертов бюджетам муниципальных образований Красноярского края на обеспечение деятельности советников директора по воспитанию и взаимодействию с детскими общественными объединениями в общеобразоватсльных организациях, правил их предоставления и их распределения на 2024—2026 годы"
Номер опубликования: 2400202405290007
Дата опубликования:
29.05.2024
