Официальное опубликование правовых актов
ОФИЦИАЛЬНОЕ ОПУБЛИКОВАНИЕ
Постановление Правительства Красноярского края от 06.06.2025 № 486-п
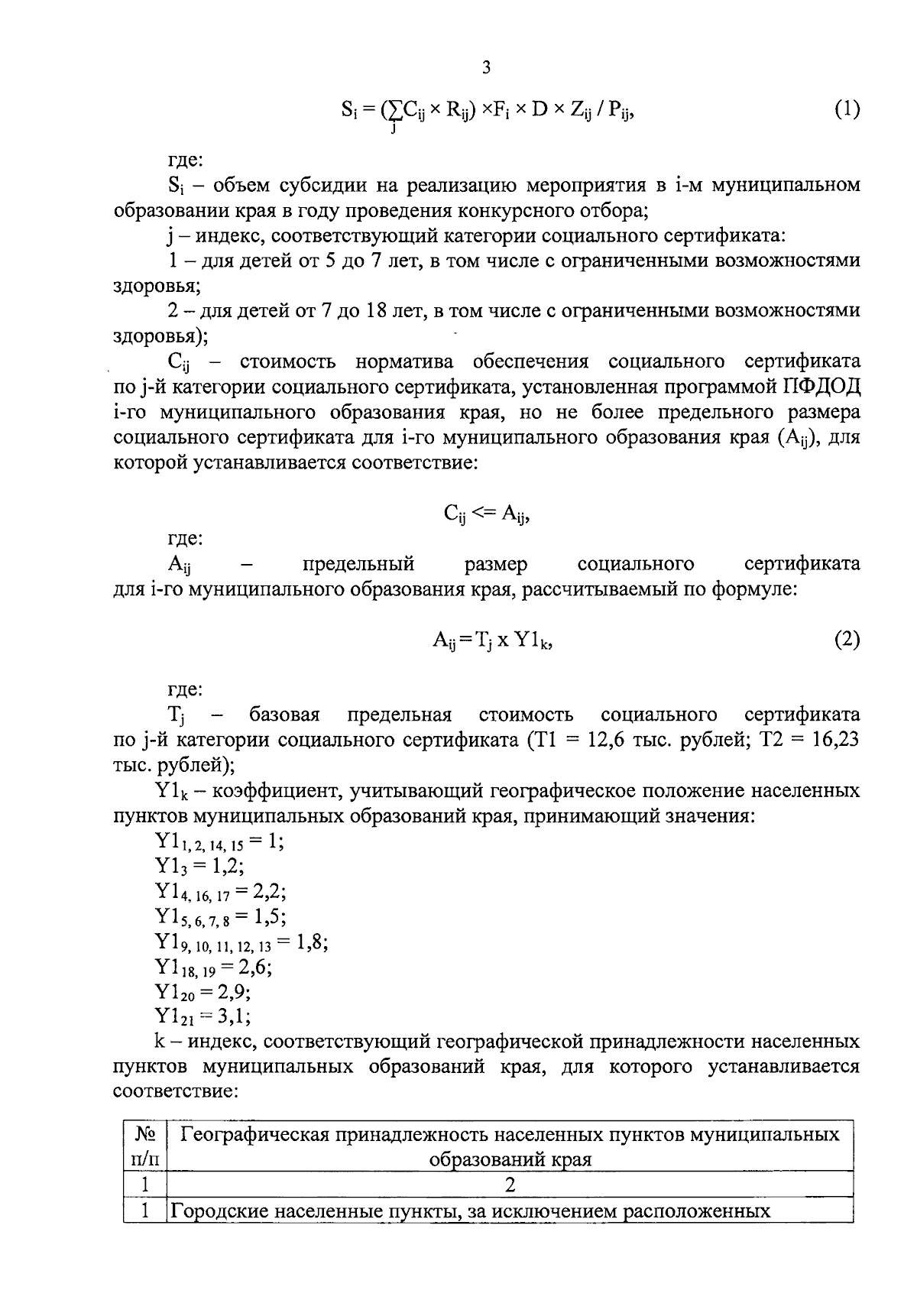
"О внесении изменений в постановление Правительства Красноярского края от 16.08.2022 № 707-п "Об утверждении Порядка предоставления и распределения субсидий бюджетам муниципальных образований на увеличение охвата детей, обучающихся по дополнительным общеразвивающим программам"
Номер опубликования: 2400202506110006
Дата опубликования: 11.06.2025
Страница №3 из 13:
Увеличить