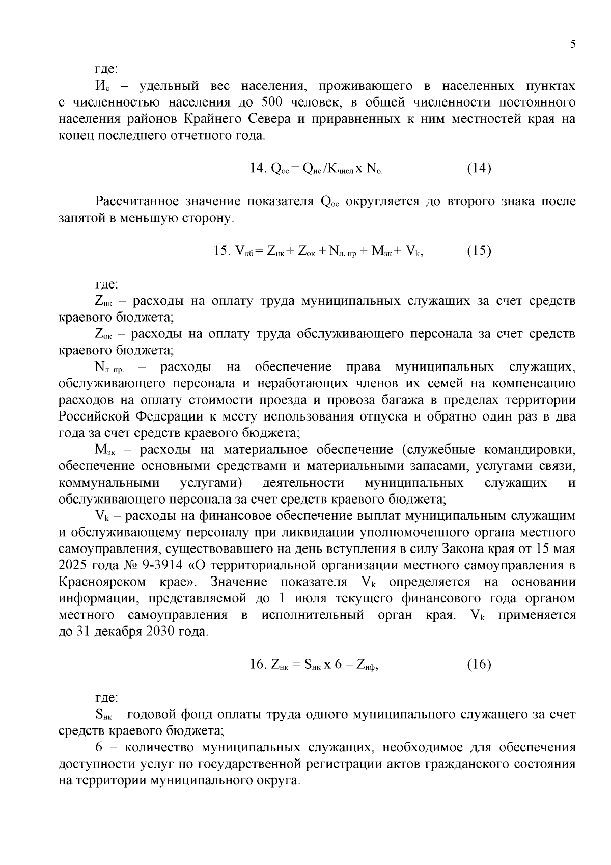
Закон Красноярского края от 04.12.2025 № 10-4595
"О внесении изменений в Закон края "О наделении органов местного самоуправления Таймырского Долгано-Ненецкого муниципального района и поселений, входящих в его состав, государственными полномочиями по социальной поддержке отдельных категорий граждан, проживающих в Таймырском Долгано-Ненецком муниципальном районе Красноярского края, а также по государственной регистрации актов гражданского состояния" (принят Законодательным Собранием Красноярского края 04.12.2025, подписан Губернатором Красноярского края 16.12.2025)
"О внесении изменений в Закон края "О наделении органов местного самоуправления Таймырского Долгано-Ненецкого муниципального района и поселений, входящих в его состав, государственными полномочиями по социальной поддержке отдельных категорий граждан, проживающих в Таймырском Долгано-Ненецком муниципальном районе Красноярского края, а также по государственной регистрации актов гражданского состояния" (принят Законодательным Собранием Красноярского края 04.12.2025, подписан Губернатором Красноярского края 16.12.2025)
Номер опубликования: 2400202512230021
Дата опубликования:
23.12.2025
