Официальное опубликование правовых актов
ОФИЦИАЛЬНОЕ ОПУБЛИКОВАНИЕ
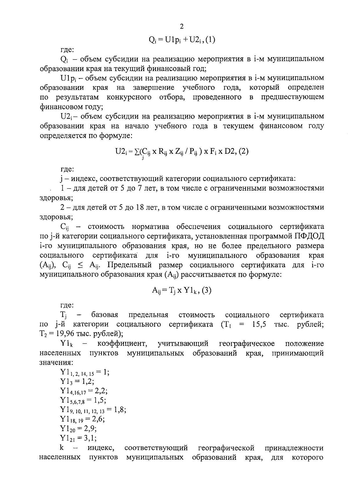
Постановление Правительства Красноярского края от 25.03.2026 № 244-п
"О внесении изменений в постановление Правительства Красноярского края от 16.08.2022 № 707-п "Об утверждении Порядка предоставления и распределения субсидий бюджетам муниципальных образований на увеличение охвата детей, обучающихся по дополнительным общеразвивающим программам"
Номер опубликования: 2400202603260001
Дата опубликования: 26.03.2026
Страница №2 из 12:
Увеличить