Официальное опубликование правовых актов
ОФИЦИАЛЬНОЕ ОПУБЛИКОВАНИЕ
Постановление Правительства Хабаровского края от 12.12.2016 № 456-пр
"О внесении изменения в государственную программу Хабаровского края "Управление государственными финансами Хабаровского края", утвержденную постановлением Правительства Хабаровского края от 14 мая 2012 г. № 151-пр, и признании утратившим силу постановления Правительства Хабаровского края от 20 ноября 2015 г. № 401-пр "О Порядке предоставления субсидий местным бюджетам на выравнивание обеспеченности муниципальных образований края по реализации отдельных расходных обязательств в соответствии со статьями 15 и 16 Федерального закона от 06 октября 2003 г. № 131-ФЗ "Об общих принципах организации местного самоуправления в Российской Федерации" на 2016 год"
Номер опубликования: 2700201612130010
Дата опубликования: 13.12.2016
Страница №4 из 5:
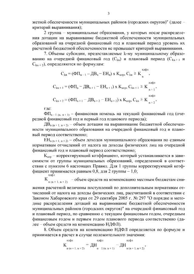
Увеличить