Официальное опубликование правовых актов
ОФИЦИАЛЬНОЕ ОПУБЛИКОВАНИЕ
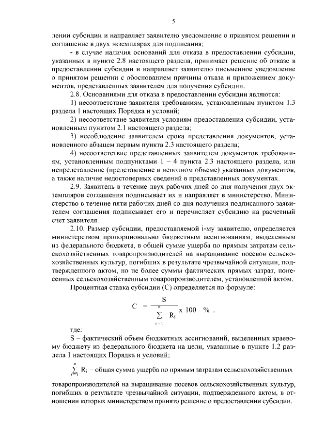
Постановление Правительства Хабаровского края от 19.12.2016 № 469-пр
"Об утверждении Порядка и условий предоставления субсидий из краевого бюджета сельскохозяйственным товаропроизводителям Хабаровского края на осуществление компенсации ущерба, причиненного в результате чрезвычайной ситуации природного характера в осенний период 2016 года"
Номер опубликования: 2700201612200008
Дата опубликования: 20.12.2016
Страница №6 из 7:
Увеличить